PRV Exit Pressure sensor

More
3 weeks 4 hours ago - 3 weeks 2 hours ago #1857 by jochute
PRV exit pressure sensor reading -7 psi,  and very very infrequently reading normal pressure but only for a few snap shot frames of the AHM data. Duct pressures are normal so this is an AHM hit. Multiple sensors replaced, leak check line, air supply bite module changed. Is it possible to bench test this? I have no manufacturer data for the sensor, could the r/b twisted pair be reversed resulting in a negative reading.  
  
  
 
Last edit: 3 weeks 2 hours ago by Mark.

Please Log in or Create an account to join the conversation.

More
3 weeks 1 hour ago #1858 by Mark
Replied by Mark on topic PRV Exit Pressure sensor
Can you tell the the aircraft type and system?

Is this an ongoing fault?

Also, I'm not sure what AHM means.

Please Log in or Create an account to join the conversation.

More
3 weeks 1 hour ago #1859 by jochute
Replied by jochute on topic PRV Exit Pressure sensor
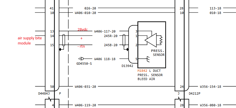
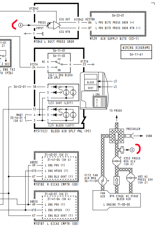
767 at purple promise, ahm is the "real time" boeing aircraft health monitoring system. There are no flight deck effects for this sensor, it just senses the bleed pressure after the pressure regulating valve but before the prsov. It will show -7 psi just about every single leg, with occasional psi spikes. Even with multiple sensors replaced it will still show -7 psi but the cockpit duct pressure uses the same 28vdc, I am just not sure if it is getting to this particular sensor.

Please Log in or Create an account to join the conversation.

More
3 weeks 1 hour ago - 3 weeks 58 minutes ago #1860 by Mark
Replied by Mark on topic PRV Exit Pressure sensor
I can see where this signal is only used by the AIR SUPPLY BITE  unit and that the crew would not have a cockpit indication.

I have never metered one of these with pressure on so I can only guess what the output might be.

You've got 28VDC coming in. I would expect a value from 0-28 coming out and you would think that value would be positive for a positive pressure.

You're getting -7 PSI..... are those output wires swapped?

That's a shielded twisted pair. It would be worth pulling the box and shooting those wires. Red to Blue or either to ground (with sensor disconnected).

You have a blueprint of the proper resistance values (with sensor connected) from the other BITE box.

  
  
 
  
Last edit: 3 weeks 58 minutes ago by Mark.

Please Log in or Create an account to join the conversation.

More
3 weeks 55 minutes ago #1861 by Mark
Replied by Mark on topic PRV Exit Pressure sensor
Hang a light bulb off that pin 3 at the sensor. It should come on bright if the voltage is good and the wire can handle the current.

Please Log in or Create an account to join the conversation.

More
2 weeks 6 days ago #1862 by jochute
Replied by jochute on topic PRV Exit Pressure sensor
Thank you, I'm making a plan for next time it comes in.

Please Log in or Create an account to join the conversation.

More
2 weeks 2 days ago #1864 by OG GarlicSalt
Should be a mechanical Wheatstone sensor. You should see all legs to be roughly balanced at atmosphere. If you applied a voltage and check for output voltage from the sensor you should see one side drop as the others rise in mv range. Once you get the resistance readings of the legs you could also do some math to see what output voltage should be roughly and try to feed that back into the box riskier if your not familiar though

Please Log in or Create an account to join the conversation.

Time to create page: 0.712 seconds